Category Archives: Derecho Administrativo

Accidentes de Tráfico

 ¿QUÉ TENGO QUE HACER SI TENGO UN ACCIDENTE DE TRAFICO?

Cuando hemos tenido un siniestro, es importante rellenar una declaración de siniestro para garantizarnos que no se cambian posteriormente las versiones, hacer fotografías de la posición de los vehículos tras el siniestro y fotografías de los daños en los vehículos, así como recoger los datos de posibles testigos presenciales.  Los agentes no suelen intervenir en los siniestros leves, y si les llaman tan solo instan a las partes a que se faciliten los datos o recoge los datos básicos sin emisión de conclusión de culpabilidad.  Si tenemos un accidente grave con traslados de heridos si intervienen los agentes, realizan pruebas y hacen un atestado con conclusiones.

Si tras la producción de un siniestro no grave, tenemos lesiones debemos acudir antes de 72 horas al médico para una primera valoración haciendo constar que hemos sufrido un accidente de tráfico, y deberemos facilitar los datos de los implicados y aseguradoras y para poder acreditar el nexo de la lesión con el accidente. No obstante, si se acudiera pasadas las 72 horas usted podría reclamar también las lesiones, dado que la Doctrina admite dicha posibilidad.  Por último, tenemos que dar parte a nuestra aseguradora.

El Seguro obligatorio cubre los daños causados por el vehículo asegurado, a terceros y a los ocupantes del vehículo. La modalidad de todo riesgo cubre daños propios.  Además, los seguros pueden cubrir la defensa jurídica de su asegurado, con un abogado de libre designación, lo cual significa que usted puede contratar al abogado que quiera y su aseguradora le pagará la factura del abogado que elija o parte de ella.

Si el conductor culpable del siniestro no tiene seguro, pagará los daños el Consorcio de Compensación de seguros.

¿QUÉ PUEDO RECLAMAR TRAS UN ACCIDENTE DE TRAFICO?     

Se puede reclamar los daños personales, el daño emergente y el lucro cesante.

La Ley 35/2015, de 22 de septiembre, de reforma del sistema para la valoración de los daños y perjuicios causados a las personas en accidentes de circulación, contiene los pasos para calcular una indemnización por daños corporales. Distingue 3 grupos que se clasifican según el resultado del accidente en:

  1. FALLECIMIENTO, siendo perjudicados cónyuge ascendientes descendientes hermanos allegados y para cada perjudicado se calcula una indemnización.
  2. PERJUDICADOS CON LESIONES TEMPORALES Y SECUELAS. el perjudicado es el lesionado.
  3. PERJUDICADOS SOLO CON LESIONES TEMPORALES, el perjudicado es el lesionado 

El daño emergente es el daño patrimonial que sufres por el accidente. Los daños materiales en nuestro vehículo, en el supuesto de que no tengamos un seguro a todo riesgo, o cuando nuestro seguro quiera indemnizarnos por siniestro total.  En estos supuestos podemos reclamar el importe de reparación de nuestro vehículo.  No es necesario aportar factura de reparación, sirviendo un presupuesto, aunque recomendamos que este fechado antes de un mes desde fecha siniestro, en este sentido el Tribunal Supremo Sentencia de 3 de marzo de 1978.

Dentro del concepto de daño emergente nos encontramos con la reclamación del importe de un Vehículo sustitución, para estimar la reclamación por este concepto, hay que acreditar la necesidad del vehículo de sustitución, porque la indemnización por este concepto tiene como límite solo gatos imprescindibles. En este sentido destaca; Sentencia de la Audiencia Provincial de Alicante, sección 6ª, de 30 de junio de 2011, estableciendo que el uso del vehículo no sea ocasional o que no se disponga de medios públicos de transporte, cuya utilización no le suponga un trastorno significativo, en este sentido SAP Barcelona, 13.ª, de 8 de junio de 2011 (ROJ: SAP B 7322/2011). Si bien algunas Audiencias estiman que siempre hay necesidad porque esta se presume a partir de la simple posesión, en este sentido la Audiencia Provincial de Barcelona en Sentencia de la sección 17.ª, de 7 de julio de 2011 (ROJ: SAP B 9134/2011) o SAP Madrid, 12.ª, de 30 de junio de 2011 (ROJ: SAP M 10083/2011),

El lucro cesante son las ganancias que dejas de obtener por un hecho dañoso, es decir los ingresos que no has podido obtener como consecuencia del accidente de tráfico. La Ley 35/2015 prevé el lucro cesante de los perjudicados en caso de un fallecimiento, el lucro en caso de que el perjudicado tenga secuelas, y por lesiones temporales.

Si eres autónomo y has estado de baja o tu vehículo es comercial y no has podido desarrollar la actividad puedes reclamar las ganancias no obtenidas, por este concepto. Así mismo la Doctrina jurisprudencial establece que para el cálculo real del lucro cesante han de descontarse a los rendimientos brutos de la productividad de un vehículo, los gastos de la actividad de transporte incluidos licencias e impuestos, personal, gastos del vehículo e inexistencia de desgaste  del vehículo entre otros, destacando entre otras Sentencia de la Audiencia Provincial de Mallorca 258/2006 y Sentencia de la Audiencia Provincial de Pontevedra (Sección 6ª), sentencia núm. 333/2007 de 6 junio. JUR 2007\312488 y Sentencia de la Audiencia Provincial de Castellón (Sección 1ª), sentencia núm. 20/2010 de 2 febrero. JUR 2010\158128, en las que se valoran estos gastos de actividad en un 40% del rendimiento económico bruto.

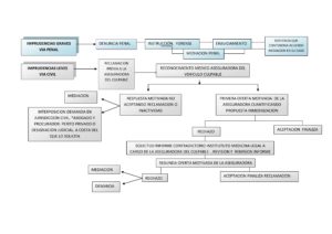
PROCEDIMIENTO Y PLAZO PARA RECLAMAR

Tras la entrada en vigor el 1 de enero del 2016 de la ley 35/2016 y la entrada en vigor de la ley orgánica 1/2015, las vías para reclamar la reparación íntegra del daño dependen de la calificación de la acción del conductor culpable. Se clasifican en conductas graves y conductas leves. Las conductas graves se reclaman en la vía penal y las leves actualmente por la vía civil.

El plazo para la reclamación civil es de 1 año.  Se inicia con una reclamación previa a la aseguradora del culpable que se regula en el art. 7 ley 35/2015 que interrumpe el plazo y se reanuda con oferta o respuesta de la aseguradora.

En el despacho trabajamos con la aplicación TIREA, presentamos por vía telemática ante las aseguradoras las reclamaciones de nuestros clientes para el pago de indemnizaciones por accidentes de tráfico con daños personales. Este sistema informático favorece la solución extrajudicial de los accidentes donde alguna persona haya resultado herida o fallecida. Por lo tanto, beneficia a las personas afectadas, contribuye a reducir la litigiosidad y alivia la carga de trabajo de los juzgados en materia de siniestros de tránsito que ocurren en calles y carreteras.

Mediante dicha herramienta online, los abogados ya enviamos y recibimos de manera segura, inmediata y estandarizada la documentación con las reclamaciones de sus clientes a las entidades aseguradoras.

Con la recepción de la comunicación por la aseguradora del conductor culpable comienza a computarse el plazo de 3 meses que tiene el asegurador para realizar: oferta motivada dar una respuesta motivada rechazando el siniestro.

La aseguradora puede pedir al lesionado que sea reconocido por su servicio médico, el lesionado no está obligado a pasar el reconocimiento médico, pero la negativa produce que no se devenguen intereses a cargo de la aseguradora

Si la aseguradora del contrario no contesta en el plazo de 3 meses. El perjudicado puede acudir a la vía judicial civil o mediación, pero no accede al informe del instituto de medicina legal, la aseguradora si acepta la culpabilidad del siniestro realizará una oferta motivada ofreciendo un importe por las lesiones, el daño emergente y el lucro cesante, pero si el perjudicado no está conforme puede solicitar informe del instituto de medicina legal que pagará la aseguradora culpable del siniestro.

El Instituto de Medicina en Madrid tiene una lista de espera de más de ocho meses, no obstante, cuando nos citan en el instituto de medicina legal, nos darán un documento donde autorizamos al acceso a nuestro historial médico, sin dicho consentimiento, no podremos acceder al informe y se nos dará por desistido en la solicitud del informe

El informe médico del instituto no es definitivo se puede solicitar aclaración 7 días.

Después del informe la aseguradora hará una segunda oferta motivada, acorde al informe del instituto de medicina.

La segunda oferta motivada ha de cumplir los mismos requisitos de contenido para ser válida, la no validez tiene como efectos el adeudo de intereses a cargo de la aseguradora. el perjudicado puede aceptarla o rechazarla. si la acepta finaliza el procedimiento si la rechaza podrá acudir a la mediación y/o jurisdicción civil.

En el supuesto de rechazo el perjudicado podrá acudir a mediación o presentar demanda ante la jurisdicción civil siendo obligatorio con abogado y procurador si la cuantía reclamada supera los 2000€.  Cobra especial relevancia el hecho de que por lo general salvo excepciones en la vía civil hay condena en costas (gastos de abogado procurador perito testigos etc.) para la parte que vea rechazadas todas sus pretensiones, lo que significa que el que pierde se hará cargo del pago de los honorarios de todos los profesionales que han intervenido.

DAÑOS SOBREVENIDOS

Si una vez indemnizado por acuerdo o sentencia aparecen nuevos daños seculares sobrevenidos o agravación de los ya indemnizados podemos reclamarlos como complemento indemnizatorio, requiere que no haya sido previsible. Para reclamar por este concepto tenemos un año desde el conocimiento de la extensión del daño.

GASTOS MÉDICOS ASISTENCIA SANITARIA Y OTROS GASTOS

Los gatos médicos derivados de una accidente de tráfico, son pagados por la aseguradora del vehículo causante o de nuestro seguro. Es de aplicación el Convenio marco de asistencia sanitaria privada y el convenio marco de asistencia sanitaria pública derivada de accidentes de tráfico.

En cuanto a quien paga las pruebas médicas complementarias al perjudicado a solicitud del médico forense,  el  Art 12 RD 1148/15 establece que solo serán asumidas por la aseguradora, si acepta expresamente, según , de lo contrario serán a cargo del seguro médico público o privado en su caso.

La Ley 35/2015 establece que en los supuestos de secuelas, son resarcibles los gastos previsibles de asistencia sanitaria futura, que se abonan directamente por la compañía a los servicios públicos de salud. No obstante se resarcen directamente al perjudicado:

  • Gastos de prótesis y órtesis, que ahora también incluyen los gastos correspondientes a las reposiciones necesarias;
  • Gastos de rehabilitación domiciliaria y ambulatoria;
  • Gastos relacionados con la pérdida de autonomía personal, tales como los necesarios para ayudas técnicas o productos de apoyo, para la adecuación de vivienda o para resarcir el llamado «perjuicio patrimonial por incremento de costes de movilidad», que incluye el actual gasto de adecuación del vehículo, pero que va más allá.
  • Gastos de ayuda de tercera persona, que se miden en función del número de horas de asistencia necesaria y que son objeto de una detallada regulación.

 CONCURRENCIA DE CULPAS. MINORACIÓN DE LAS INDEMNIZACIONES

La minoración de las indemnizaciones si el perjudicado ha intervenido en la producción del daño, se regula en el art. 1 del Texto Refundido de la Ley sobre responsabilidad civil y seguro en la circulación de vehículos a motor.

Cuando la víctima capaz de culpa contribuya a la producción del daño se reducirán todas las indemnizaciones, incluidas las relativas a los gastos en que se haya incurrido en los supuestos de muerte, secuelas y lesiones temporales, en atención a la culpa concurrente hasta un máximo del setenta y cinco por ciento. Se entiende que existe dicha contribución si la víctima, por falta de uso o por uso inadecuado de cinturones, casco u otros elementos protectores, incumple la normativa de seguridad y provoca la agravación del daño.

En los supuestos de secuelas y lesiones temporales, la culpa exclusiva o concurrente de víctimas no conductoras de vehículos a motor que sean menores de catorce años o que sufran un menoscabo físico, intelectual, sensorial u orgánico que les prive de capacidad de culpa civil, no suprime ni reduce la indemnización y se excluye la acción de repetición contra los padres, tutores y demás personas físicas que, en su caso, deban responder por ellas legalmente. Salvo que el menor o alguna de las personas mencionadas han contribuido dolosamente a la producción del daño.

REPETICIÓN DE LA COMPAÑÍA ASEGURADORA TRAS ALCOHOLEMIA DEL ASEGURADO

Es algo habitual que, si hemos tenido un siniestro con alcoholemia la aseguradora de nuestro vehículo, que ha pagado todos los daños que hemos causado, después nos reclame el importe abonado, primero nos remitirán una carta, y después podrán una demanda de conciliación o una demanda reclamándonos todo lo abonado.

Pues bien, no tendremos que abonar lo que nos reclaman si no tenemos firmadas las cláusulas limitativas de la póliza, en este sentido una reciente Sentencia de la Audiencia Provincial de Cantabria que ha desestimado el recurso de apelación presentado por una compañía aseguradora contra un cliente a quien reclamaba el abono de la indemnización que el seguro había pagado a la víctima de un accidente de tráfico ocasionado por el asegurado.

La compañía de seguros presentó demanda contra su asegurado ejercitando la acción de repetición , ya que cuando éste provocó el accidente de circulación se encontraba bajo los efectos del alcohol y, por este motivo, fue condenado en juicio rápido como autor de un delito contra la seguridad vial, pero esta fue desestimada en las dos instancias, porque las cláusulas limitativas de los derechos de los asegurados, entre las que se encuentra la exclusión de cobertura en caso de embriaguez, no estaban firmadas.

El Tribunal Supremo ha establecido en recientes Sentencias que “las cláusulas que excluyen en la póliza de seguro voluntario, los accidentes producidos en estado de embriaguez deben considerarse como limitativas de los derechos de los asegurados, debiendo ser expresamente aceptadas por los mismos y destacarse de manera clara y precisa”.

En este sentido, “no es aplicable tal derecho de repetición al seguro voluntario”, que sí existe en el seguro obligatorio, “salvo que así se haya pactado”.

Como tal cláusula limitativa, para que sea válida debe cumplir dos requisitos: “ser destacada de modo especial y ser aceptada por escrito”, con la finalidad de que “el asegurado tenga conocimiento exacto del riesgo cubierto”.

ACCIDENTE DE MOTO

Si dispone de una motocicleta, deberá suscribir un seguro de responsabilidad de carácter obligatorio para hacer frente a las posibles responsabilidades derivadas del uso de su vehículo a motor.

Si usted ha sufrido un accidente con su moto por una acción negligente de otro vehículo usted tiene derecho a una indemnización. Si la culpa del accidente fuera del propio conductor de la motocicleta, pero las lesiones fueran provocadas por algún elemento de riego de la vía (quitamiedos) usted tiene derecho a una indemnización. Se encuadran dentro de estos supuestos las amputaciones de miembros provocados por quitamiedos cortantes. Si usted ha sufrido un accidente en el que usted ha intervenido en la producción tiene derecho a una indemnización que será reducida en virtud del porcentaje de intervención hasta un máximo de 75%.

TE PUEDE INTERESAR

INDEMNIZACIÓN TRAUMATISMOS MENORES

Los traumatismos cervicales menores que se diagnostican con base en la manifestación del lesionado sobre la existencia de dolor, y que no son susceptibles de verificación mediante pruebas médicas complementarias, se indemnizan como lesiones temporales, siempre que la naturaleza del hecho lesivo pueda producir el daño de acuerdo con los criterios de causalidad genérica siguientes:

  1. a) De exclusión, que consiste en que no medie otra causa que justifique totalmente la patología.
  2. b) Cronológico, que consiste en que la sintomatología aparezca en tiempo médicamente explicable. En particular, tiene especial relevancia a efectos de este criterio que se hayan manifestado los síntomas dentro de las setenta y dos horas posteriores al accidente o que el lesionado haya sido objeto de atención médica en este plazo.
  3. c) Topográfico, que consiste en que haya una relación entre la zona corporal afectada por el accidente y la lesión sufrida, salvo que una explicación patogénica justifique lo contrario.
  4. d) De intensidad, que consiste en la adecuación entre la lesión sufrida y el mecanismo de su producción, teniendo en cuenta la intensidad del accidente y las demás variables que afectan a la probabilidad de su existencia.

La secuela que derive de un traumatismo cervical menor se indemniza sólo si un informe médico concluyente acredita su existencia tras el período de lesión temporal.

Cuando la aseguradora explica los motivos por los que no asume la responsabilidad, se reanuda el plazo para reclamar al supuesto causante los daños y perjuicios sufridos. Las vías que tiene un perjudicado en estos supuestos son mediación o vía judicial interponiendo demanda.

El perjudicado deberá tener un informe de perito valorador del daño para cuantificar sus lesiones o solicitar designación judicial. Este despacho cuenta con profesionales médicos que valoran sus lesiones y emiten un informe de valoración de sus lesiones, sin tener usted que adelantar pago alguno hasta que cobre la indemnización. En el supuesto de que exista condena en costas al culpable del siniestro los gastos del perito serán asumidos por la aseguradora del vehículo causante. 

ACCIDENTES SIN COLISIÓN MANIOBRA EVASIVA

Si hemos sufrido un siniestro por tener que realizar una maniobra evasiva por no colisionar con otro vehículo, también tenemos derecho a ser indemnizados por los daños y las lesiones que suframos. 

ACCIDENTES CON ELEMENTO EXTRANJERO

Si ha sufrido un accidente en España causado por un vehículo extranjero, la ley aplicable es la española y tiene derecho a ser indemnizado, la tramitación comenzará con reclamación al representante en España de la aseguradora del vehículo extranjero. El representante tiene tres meses para dar una respuesta motivada. Si transcurrido este plazo no ha obtenido respuesta o ésta no es lo suficientemente motivada, deberemos acudir a la vía judicial o mediación.

Si ha sufrido un accidente en un país del  Espacio Económico Europeo (distinto al de su residencia) y el causante es un vehículo matriculado en el país del EEE de residencia del perjudicado,  se reclamara a la compañía del vehículo causante en el país del  perjudicado, la ley aplicable es la del lugar del siniestro y por ello la indemnización será la de la normativa del país donde se produce siniestro. La aseguradora tiene tres meses para dar una respuesta motivada. Si transcurrido este plazo no ha obtenido respuesta o ésta no es lo suficientemente motivada, deberemos acudir a la vía judicial o mediación.

Si ha sufrido un accidente en un país del EEE diferente al de su residencia y el causante es un vehículo matriculado y asegurado en un país de EEE distinto al del perjudicado y ha ocurrido en otro país distinto al de residencia de la víctima se aplica la cuarta directiva, la ley aplicable es la del lugar siniestro y ha de reclamarse al asegurador /representante del vehículo causante en el país del perjudicado. El perjudicado tiene derecho de acción judicial directa contra el asegurador responsable. Debe trasladarle su reclamación y el asegurador o su representante que tienen la obligación de darle una oferta o una respuesta motivada en el plazo de 3 meses. En el caso de que no se reciba en dicho plazo, ha de remitirse la reclamación a OFESAUTO para que intervenga en su calidad de Organismo de Compensación y acudir a la vía judicial si fuere necesario.

Si causa un accidente fuera de España, identifíquese, facilitando los datos de su vehículo y de su seguro. Exhiba la Carta Verde al perjudicado o a las Autoridades que les auxilien. Tenemos que comunicar el accidente a la Oficina Nacional del país en que ha ocurrido el accidente y a su Asegurador en España.

Los daños ocasionados por un vehículo sin seguro, en un país integrante algún convenio, son asumidos por el fondo de garantía del país del estacionamiento habitual del vehículo.

ACCIDENTES DE TRAFICO POR VIA PENAL

Los accidentes de circulación con resultado de muerte o lesiones pueden dar lugar, en función de sus circunstancias, a distintos procedimientos penales, y en ocasiones el proceso se inicia de oficio en virtud de que el accidente sea calificado como un delito contra la seguridad vial, pero siempre es muy importante que se formule denuncia por el lesionado o por sus representantes legales si es menor de edad o incapacitado o por los perjudicados por el fallecimiento para evitar problemas jurídicos futuros.

Si el juzgado apertura unas Diligencias Previas por un presunto delito contra el conductor que ha provocado el siniestro, con carácter general, es conveniente, que el perjudicado o la víctima comparezca con abogado y procurador y se constituya como acusación particular para reclamar sus derechos y ejercer las Acciones Penales y Civiles contra el responsable del accidente y su Entidad de Seguros, sin perjuicio de que el ministerio fiscal ejercitara también la acción penal y la civil cuando existan perjudicados.

La denuncia deberá realizarse por: a) La víctima si está en condiciones de hacerlo b) En caso de menores de edad, sus representantes legales. c) Si la víctima no está en condiciones de poder formular denuncia, el familiar más cercano y solicitando que se dé traslado al Ministerio Fiscal. d) En caso de fallecimiento, los perjudicados por el fallecimiento (cónyuge, hijos progenitores, hermanos/as etc.).

Si una persona ha fallecido como consecuencia de un accidente de tráfico tienen derecho a ser indemnizados los siguientes sujetos: los cónyuges o parejas, ascendientes, descendientes, hermanos y allegados. El nuevo sistema calcula una indemnización para cada perjudicado que contendrá 3 perjuicios indemnizables (patrimonial distinguiendo entre lucro cesante y daño emergente, no patrimonial básico y no patrimonial particular).

LOS INTERESES DEL ART.20 DE LA LEY DE CONTRATO DE SEGURO

Si el asegurador incurriere en mora en el cumplimiento de la prestación el perjudicado tiene derecho a una indemnización por este concepto que se impondrá de oficio por el órgano judicial y consistirá en el pago de un interés anual, igual al del interés legal del dinero vigente en el momento en que se devengue, incrementado en el 50 por 100; estos intereses se considerarán producidos por días, sin necesidad de reclamación judicial, desde la fecha del siniestro.

No obstante, transcurridos dos años desde la producción del siniestro, el interés anual no podrá ser inferior al 20 por 100.

Sin embargo, el art 20.8 establece “No habrá lugar a la indemnización por mora del asegurador cuando la falta de satisfacción de la indemnización o de pago del importe mínimo esté fundada en una causa justificada o que no le fuere imputable.»;

La ley 35/2015 establece que los efectos de la negativa del perjudicado al reconocimiento por los servicios médicos de la compañía, produce como efecto que no se devenguen intereses a cargo de la aseguradora.

ACCIDENTE EN AUTOBUSES

Si usted o un familiar ha sufrido un accidente en un transporte colectivo con resultado fallecimiento, lesiones o daños, tienen derecho a ser indemnizados. En estos transportes concurren dos tipos de seguros como mínimo: el SOV y el seguro de RC del vehículo.

Usted tendrá derecho a cobrar ambos seguros dado que no son incompatibles. Sentencia del TS de 19 de septiembre de 2011. Pero además si ha comprado el billete con tarjeta de crédito o débito tiene un seguro de accidentes y asistencia en viaje. Las coberturas dependen de la entidad y del tipo de tarjeta.

El transporte colectivo se regula en la  Ley 16/87 de 30 de julio, de Ordenación de los Transportes Terrestres y Real Decreto 1211/90, de 28 de septiembre por el que se aprueba el Reglamento del Seguro de Viajeros, que en su anexo determina las cuantías indemnizatorias que no son las misma que las indemnizaciones del seguros de RC del vehículo.

Seguro Obligatorio de Viajeros (SOV).  El usuario de un transporte al efectuar el pago, formaliza un contrato con el transportista, ya que el desplazamiento implica un riesgo que éste tiene obligación de soportar. Si sufrimos lesiones o daños materiales en el transporte colectivo tenemos derecho a ser indemnizados. Entre las características de este Seguro Obligatorio de Viajeros destacan que el transportista responderá, incluso, cuando la responsabilidad no sea del conductor del vehículo.

El Reglamento (UE) nº 181/2011 del Parlamento Europeo y del Consejo de 16 de febrero de 2011, establece un conjunto de derechos mínimos para los viajeros de estos servicios en el ámbito de la Unión Europea. Se aplica a los servicios regulares cuya distancia programada sea igual o superior a 250 km. Si la distancia de los servicios regulares fuera inferior, se aplicará una serie de derechos en todo caso. Los viajeros tienen derecho a una indemnización por fallecimiento o lesiones personales debidos a accidentes resultantes del uso de los servicios de autobús y autocar. Las condiciones y el importe de la compensación se regirán por el Derecho nacional.

Además, los viajeros tienen derecho a una indemnización por la pérdida o daños del equipaje debidos a accidentes resultantes del uso de los servicios de autobús y autocar. En el caso español, la responsabilidad de los transportistas por los daños o pérdidas que sufran los equipajes como consecuencia de accidentes estará limitada a 1.200 euros por pieza de equipaje, salvo que expresamente se pacten unas cuantías o condiciones más favorables para el viajero.

El transportista proporcionará una asistencia adecuada y proporcionada a los viajeros para sus necesidades prácticas inmediatas tras el accidente. Esta asistencia incluirá, cuando resulte necesario, alojamiento, comida, ropa, transporte y prestación de primeros auxilios. El transportista podrá limitar el coste total del alojamiento a 80 euros por noche y por viajero, por un máximo de dos noches.

El Reglamento se aplica también a los servicios discrecionales cuando el punto de embarque inicial o el punto de desembarque final del viajero esté situado en el territorio de un Estado miembro, en lo relativo a una serie de derechos. 

VICTIMA DE ATROPELLO CON BICICLETA

Si ha sido víctima de un atropello como ciclista tiene derecho a una indemnización.  Una bicicleta tiene la misma consideración que un vehículo, por lo que tiene que circular por calzadas y vías ciclables.

 El ciclista atropellado sólo tiene prioridad, respecto de un coche, cuando circula por el carril-bici o un paso señalizado para ciclistas, no teniendo prioridad si cruza un paso de peatones montado en la bicicleta, salvo que se bajara de la misma y cruzara de pie, dejando de convertirse en un vehículo.

VICTIMA DE ATROPELLO PEATÓN

Si ha sido víctima de un atropello como peatón tiene derecho a reclamar una indemnización económica al responsable del atropello y/o a su compañía aseguradora.

Si el vehículo culpable del atropello se dio a la fuga o no tuviera seguro en vigor, responderá el Consorcio de Compensación de Seguros se hará cargo de la indemnización.

ACCIDENTE CON PATINETES ELECTRICOS

Hay que diferenciar entre los patinetes privados y los de alquiler, mientras los primeros no tienen seguro, los segundos suelen tener seguros porque los Ayuntamientos lo están requiriendo en sus ordenanzas, pero no hay una normativa estatal que exija un seguro.

El Gobierno tiene preparado un Real Decreto sobre Vehículos de Movilidad Personal (VMP).

Si tenemos un siniestro donde el conductor del patinete es el culpable y hemos resultado con lesiones o daños, podemos reclamar según sea de grave la conducta o las lesiones, por la vía penal, reservada para imprudencias o lesiones graves, o por la vía civil ejercitando la acción extracontractual, reclamando los daños o las lesiones sufridas.

Para ello necesitamos identificar al conductor, como mínimo nombre apellido y DNI y si es alquilado además a la empresa que lo alquila que será seguramente la propietaria, y si tiene seguro, la aseguradora. Cuando se tenga un accidente es conveniente recopilar las mayores pruebas posibles sobre los hechos como recopilar datos de testigos si los hubiere, fotografías, etc.

ACCIDENTE POR CULPA DE UN ANIMAL

Si ha sufrido un accidente como consecuencia de la irrupción de un animal en la vía, tiene derecho a solicitar una indemnización por las lesiones y/o los daños materiales al titular del animal. Conoceremos quien es el titular por el chip del animal, en el caso de que el animal no esté identificado la responsabilidad sería del titular de la finca de donde salga el animal si se dan unos presupuestos.

Desde el 9 de mayo de 2014 está en vigor la nueva redacción de la disposición adicional novena del texto articulado de la Ley de tráfico, circulación de vehículos a motor y seguridad vial, dada por la Ley 6/2014, de 7 de abril, que establece lo siguiente:

No obstante, será responsable de los daños a personas o bienes el titular del aprovechamiento cinegético o, en su defecto, el propietario del terreno, cuando el accidente de tráfico sea consecuencia directa de una acción de caza colectiva de una especie de caza mayor llevada a cabo el mismo día o que haya concluido doce horas antes de aquél.

También podrá ser responsable el titular de la vía pública en la que se produzca el accidente como consecuencia de no haber reparado la valla de cerramiento en plazo, en su caso, o por no disponer de la señalización específica de animales sueltos en tramos con alta accidentalidad por colisión de vehículos con los mismos”.

EXCLUSION SEGURO. ROBO VEHICULO

La cobertura de robo es la garantía que proporciona una indemnización al asegurado en caso de que su coche sea sustraído. Esta cobertura está incluida en todos los seguros a Todo Riesgo y puede formar parte también de algunos seguros a Terceros Ampliados, o bien contratarse como una garantía adicional.

Su compañía le tiene que indemnizar si sucede el hecho asegurado el robo, no obstante, la compañía le pide las llaves del vehículo y la denuncia, con esas llaves realizan un estudio para comprobar si ha sido utilizada. Si la aseguradora tuviera conocimiento de la utilización de la llave rechazará el siniestro y usted deberá acudir a la vía judicial y reclamar el importe de su vehículo sustraído.

IMPAGO DE PRIMAS COBERTURA DE LOS SINIESTROS

El Artículo 14 de Ley del contrato de seguro regula el pago de la prima, siendo una obligación del asegurado, los efectos del impago se regulan en el Artículo 15 y faculta a la aseguradora a resolver el contrato de seguro o a exigir el pago

 Si se produce un siniestro cuando la prima no ha sido pagada el asegurador quedará liberado de su obligación, pero requiere comunicación al tomador mediante comunicación fehaciente, es decir que el impago sea voluntario y consciente y en este supuesto libera a la aseguradora de sus obligaciones como asegurador.

Si hay un impago de la prima o de algún plazo la compañía está obligada a comunicar al FIVA comunicar extinción según el RD 1507/08

ACCIDENTES POR DESPERFECTOS EN LA VIA

Si sufre un accidente de tráfico o resulta perjudicado por defectos en la vía tiene derecho a una indemnización por los perjuicios (lesiones y daños materiales)

Las vías para reclamar son la penal, administrativa y /o civil dependiendo de que las infracciones sean: graves independientemente de la titularidad de la vía, infracciones leves en vía de titularidad pública, o leves de titularidad privada respectivamente.

ACCIDENTE POR FALLO MECANICO

Si sufre un accidente como consecuencia de un fallo mecánico producido en un taller o del propio vehículo tiene derecho a ser indemnizado por los daños. La vía para reclamar será la penal o la civil dependiendo del tipo del tipo de culpa grave o leve respectivamente.  Si la vía para reclamar es la civil es de aplicación la Ley General para la Defensa de los Consumidores y Usuarios y otras Leyes complementarias y la normativa relativa a contratos y sus incumplimientos contenida en el Código Civil. El procedimiento se iniciará con reclamación al taller o a la marca y sus respectivas compañías aseguradoras. Si durante su estancia en el taller su vehículo sufre daños podrá reclamarlos al taller y a su aseguradora. 

Desde 200€ de coste. Consultarnos. 

Reclamamos accidentes de ámbito nacional. Consultarnos.

Si tienes la cobertura de abogado de libre designación tu aseguradora te pagará nuestros honorarios o parte de ellos. Consultarnos.